建纬原创 | 深圳城市更新条例四大要点解读与市场主体应对之策 (附《拆除重建类城市更新重要变化对比表》)
发布时间:2021-01-12
2020年,是深圳城市更新迈过十周年后再出发的第一年。年初虽遭遇新冠肺炎疫情冲击,深圳城市更新依托深圳力量,在疫情防控常态化的形势下依然稳步向前。深圳市各级政府把握时点,积极开展城市更新的探索与改革,有条不紊地推进各项工作。截至2020年12月31日,深圳市已有928个项目列入城市更新计划,有539个项目通过城市更新专规批复,有435个项目经过实施主体确认公示。深圳市及其各区在今年已发布超过157个城市更新相关政策文件(含草案及征求意见稿),其中包括社会各界翘首以盼、已于昨日重磅出台的《深圳经济特区城市更新条例》(以下简称《条例》)。
2021年是“十四五”规划的开局之年。在深圳经济引领“双循环”和“三区”叠加建设的时代背景下,城市更新的外部环境存在诸多利好,但也充满了不确定性。如果说2009年深圳市人民政府(以下简称“市政府”)颁布的《深圳市城市更新办法》开创了市场化城市更新的先河,并将深圳城市更新推上了快车道,那么《条例》的颁布则将成为深圳城市更新的另一标志性事件,意味着深圳的城市更新迈入成熟稳定的新阶段,这对于市场主体而言,既是机遇,也有挑战。
本文将剖析《条例》的四大要点并进行深度解读,同时针对《条例》出台可能对市场主体产生的影响提供应对的建议。文末还将附上《拆除重建类城市更新重要变化对比表》,便于读者第一时间掌握深圳城市更新流程因《条例》出台产生的变化。
一、《深圳经济特区城市更新条例》四大核心要点
【要点一】关于搬迁补偿标准
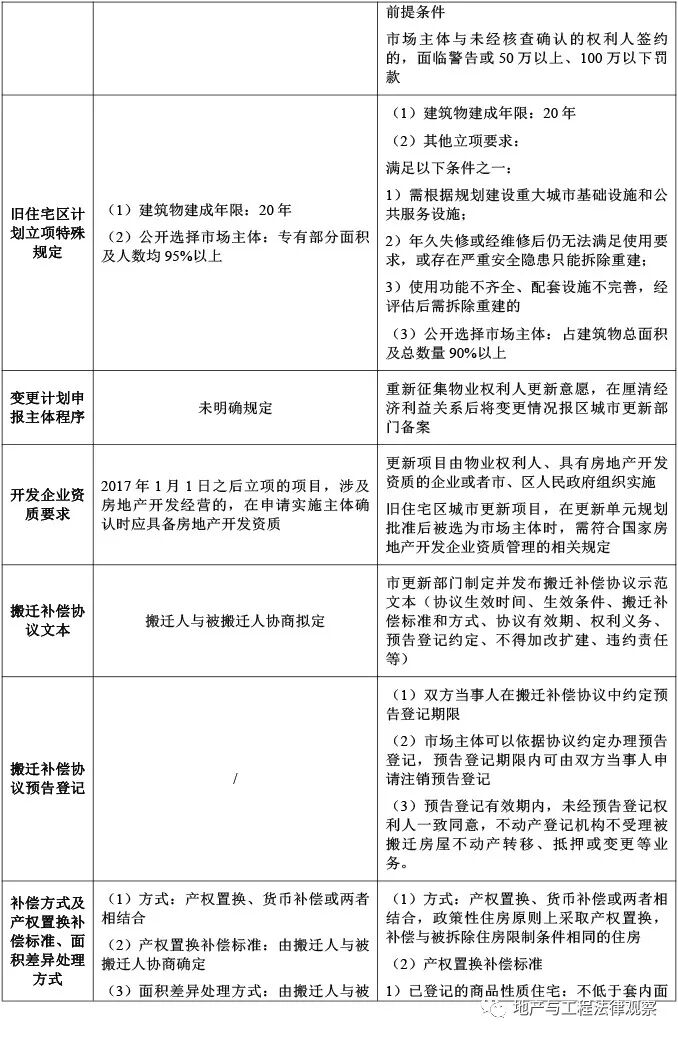
《条例》第三十四条针对城市更新的搬迁补偿标准进行了规定,具体为:
1.关于旧住宅区的赔偿,《条例》规定“已登记的商品性质住宅物业采用原地产权置换的,按照套内面积不少于1:1的比例进行补偿”。
2.关于其他合法建筑(包括旧工业区和旧商业办公区合法建筑)和农村城市化历史遗留违法建筑(以下简称“历史违建”)的搬迁补偿标准,《条例》规定“由市场主体与物业权利人参照本市房屋征收相关规定协商确定”。
3.关于面积差价补偿,《条例》规定“产权置换的实际面积不得少于约定面积,因误差导致超出面积在3%以内的,物业权利人可以不再支付超出面积部分的房价”。
上述规定在实际操作中可能存在以下问题:
1.未登记套内建筑面积的房屋将面临操作困境。实践操作中往往存在部分房屋的权属证书仅记载了建筑面积而未记载套内面积的情形,如仅以套内建筑面积作为产权置换的基数,可能存在无法普遍适用的困境。尤其是在合法建筑与违法建筑混为一体、无法拆分的情况下,通过测绘往往也难以明确适用产权置换的套内建筑面积,无疑增加了实际操作的难度。
2.“不少于”1:1拆赔比或将引发争议。从字面意思理解,“不少于”可理解为最低标准,即旧住宅区拆赔比的最低标准为套内建筑面积1:1。尽管立法部门的初衷是管理拆赔标准的市场预期,该标准的适用范围也限定在已经合法产权登记的商品性质住宅物业,但被搬迁人往往出于“利己心态”,会选择对自身利益最优的理解原则。即基于被搬迁人的优势地位,被搬迁人很可能据此提出更高要求:一方面,针对商品性质住宅物业,无论是否取得合法产权登记,均主张高于套内建筑面积1:1的标准;另一方面,针对非商品性质的住宅物业,也要求参照此标准执行,或将造成搬迁补偿市场新一轮的混乱。
3.产权置换面积差问题的处理将给开发商造成执行困境。《条例》规定,产权置换的实际面积不得少于搬迁补偿协议约定面积,且因误差导致超出面积在3%以内的部分,不得要求被搬迁人补偿差价。此规定存在一系列待明确的问题,可能带来执行困境,比如:在办理预售许可证时,对于拟回迁范围内的房屋,城市更新主管部门是否需要核查面积差异?如果出现实际面积少于搬迁补偿协议约定面积如何处理?开发商如坚持以往的做法,经与被搬迁人平等协商在搬迁补偿协议中约定面积结差规则为多退少补,城市更新主管部门是否会就包含此约定条款的搬迁补偿协议予以备案?法院对该约定的效力如何认定?这些问题都需要在《条例》实施的过程中一一明确并予以解决。
4.违法建筑物的补偿问题。关于违法建筑的补偿事宜,市政府报送深圳市人民代表大会常务委员会(以下简称“市人大”)的《深圳市人民政府关于提请审议<深圳经济特区城市更新条例(草案)>的议案》(以下简称“送审稿”)中曾规定,不属于深圳经济特区处理历史遗留违法私房若干规定》《深圳经济特区处理历史遗留生产经营性违法建筑若干规定》和《深圳市人民代表大会关于农村城市化历史遗留违法建筑的处理决定》处理范围的违法建筑(以下简称“违法建筑”),原则上不予以补偿。市人大公开征求意见稿保留了市政府送审稿规定,但正式发布的《条例》删除了该条规定,仅规定了已登记的商品性质住宅物业、其他合法建筑和历史违建的搬迁补偿标准,回避了关于违法建筑的补偿规定。但从立法沿革的角度分析,就规范意义而言,违法建筑不予补偿存在法理依据和法条依据,而在实践操作中,违法建筑是否予以补偿以及具体的补偿标准与合法建筑的补偿一样均是由市场主体与被搬迁人自由协商确定,故《条例》删除了违法建筑不予补偿的规定,同时强调《条例》所规定的补偿对象为合法建筑和依据政策经过处理的历史违建,为后续市场操作和政府部门出台相关细则预留了空间。
5.征收标准参照适用其他合法建筑和历史违建。《条例》规定,除已登记的商品性质住宅物业以外的其他合法建筑(包括旧工业区和旧商业办公区的合法建筑)和历史违建的搬迁补偿标准由市场主体与被搬迁人参照本市房屋征收的标准另行协商确定。而《深圳市房屋征收与补偿实施办法(试行)》(以下简称《征收办法》)第二十四条规定:“除本办法及市政府另有规定外,征收非住宅房屋以及房屋以外的构筑物、其他附着物等实行货币补偿。征收被征收人居住的住宅房屋,被征收人可以选择货币补偿、产权调换、货币补偿与产权调换相结合的方式进行补偿。”如参照《征收办法》的规定,旧商业区、旧工业区等其他合法建筑和历史违建原则上采取货币补偿而不适用产权置换的方式,货币补偿的具体标准按照征收程序通常还需要经过评估的方式确定,这与目前的实践操作存在偏差。因此,《条例》现有规定仅为原则性条款,尚缺乏可操作性,但对引导搬迁补偿市场的合理预期具有积极意义。此条规定要真正落到实处,需政府主管部门和行业协会共同推动搬迁补偿行业标准的确定,逐渐形成行业共识。
【要点二】公权力介入搬迁
通过公权力介入解决搬迁补偿过程中的僵局是社会各界人士对《条例》最大的期待,也是《条例》立法过程中最大的争议点。公权力介入搬迁在历史上经历了从滥用、慎用到禁用的过程。由于在过去很长一段时间内,行政权力和司法权力在征地拆迁过程中被过度使用,曾经引发了十分尖锐的社会矛盾,市政府和市人大对此一直采取非常谨慎的态度,包括《中华人民共和国物权法》在内的上位法也将“行政征收”牢牢限定在基于公共利益需要的范畴之内。因此,在《深圳市城市更新办法》出台长达十年的时间当中,尽管市场主体多次呼吁通过行政强制手段解决极少数“钉子户”问题,早在2015年市政府也计划推出相关立法,但部分人士通过媒体发出了强烈的反对声音,该项立法从此搁置。直至2019年下半年,罗湖区人民政府经过全方位论证和周密部署,采取“点状征收”的方式解决了木头龙小区城市更新项目多年的搬迁难题。该项举措虽然存在法律争议,但出乎意料地得到社会各界的正面评价,取得了良好的社会效果,这一实践案例对推动立法亦起到了积极的作用。市政府报送市人大的送审稿中,特别规定“点状征收 行政诉讼”和民事诉讼形成的“司法裁决”两项制度。“点状征收”是指当12个月内已签订搬迁补偿协议的合法产权比例达到95%时,针对剩余5%未签署搬迁补偿协议的权利人可通过行政征收将其被搬迁房屋征收至政府名下,再由政府作为被搬迁人与市场主体签署搬迁补偿安置协议。当事人对征收行为不服的,可以依法申请行政复议或提起行政诉讼。“司法裁决”则是指在城市更新项目已签订搬迁补偿协议的产权比例已达到95%的情形下,经协商、调解后仍未能达成100%签约的,市场主体可作为原告,以未签约业主作为被告向法院起诉,由法院依法审理并作出裁判。由此可见,市政府送审稿对推动解决“钉子户”难题的力度之大、立法技术之高超,考虑亦非常周全,是该送审稿中的一大亮点。但遗憾的是,最终出台的《条例》对市政府送审稿的相关内容作出了较大改动,主要体现在以下三方面:
一是直接删除了司法裁决条款。司法裁决条款赋予了市场主体民事救济的权利,属于重大的制度创新,但市人大在审议过程中,由于存在“司法裁决制度介入市场化拆迁缺乏上位法依据、存在法院裁判难度”等不同声音,最终删除了这一条款。
二是限缩了点状征收的范围。市政府送审稿规定的“点状征收”条款并未限定范围,旧住宅区、旧工业区、城中村和旧商业区等城市更新项目均可适用。但《条例》将征收范围限定为旧住宅区,而城中村合法住宅和住宅类历史违建则参照适用,即旧工业区和旧商业区的城市更新项目并不适用《条例》规定的征收制度。
三是设置了较为复杂的前置程序。市政府送审稿规定的征收前提条件是12个月内已签订搬迁补偿协议的合法产权比例不低于95%即可按规定启动征收,但《条例》中增加了前提条件,要求“旧住宅区已签订搬迁补偿协议的专有部分面积和物业权利人人数占比均不低于95%”,另外还设置了行政调解为前置程序。
【要点三】政府与市场关系
关于政府与市场的关系,2009年出台的《深圳市城市更新办法》规定城市更新应当遵循“政府引导、市场运作、规划统筹、节约集约、保障权益、公众参与”的原则;市政府送审稿规定了城市更新应当遵循“政府引导、市场运作、规划统筹、节约集约、利益共享、公众参与”的原则,并在起草说明中旗帜鲜明地指出坚持“政府引导、市场运作、利益共享”原则,强调市场化运作是深圳城市更新的重要机制创新;而《条例》则将此原则修改为“政府统筹、规划引领、公益优先、节约集约、市场运作、公众参与”,最终把“政府引导”调整为“政府统筹”,把“利益共享”调整为“公益优先”,表面上看似乎仅是个别文字的调整,实际上释放出了重要信号。深圳城市更新在市场化之路狂奔十年之后,部分人士对市场主导的城市更新产生了质疑,甚至认为城市更新应该交由政府主导。本次《条例》将政府的角色从“引导”变成“统筹”,虽仅有二字之差,却标志着深圳政府对城市更新的方向性调整,即更加强调政府在城市更新中的主导作用,具体体现在以下两个方面:
第一,强调公益优先。《条例》第四条明确规定城市更新应当增进社会公共利益,包括加强公共设施建设、改善城市人居环境、保护历史文化、优化城市总体布局等。值得注意的是,这一条规定在市政府的送审稿中并未单独列明。虽然,注重城市更新的公共利益属性并非新的提法,也不会根本改变目前城市更新中的利益格局,但在《条例》的总则部分将“公益优先”原则的具体要求单列一条,凸显了政府对城市更新公共利益属性的关注,也强化了政府主导城市更新的决心。
第二,《条例》第十条要求将城市更新与土地整备、公共住房建设、历史违建处理等工作有机衔接。自2019年1月起,深圳将城市更新局、土地整备局的行政职能整合,城市更新、土地整备和棚户区改造已成为深圳存量土地开发的三驾马车。其中,旧住宅区改造为公共住房是以棚户区改造为主要方式,城中村改造则将土地整备与城市更新相结合运用,而历史违建的处理则是一个较为棘手的问题。很多城中村改造项目难以推进的主要原因就在于历史违建,政府主管部门针对历史违建的处理也出台了一系列的政策,但仍未能完全满足实践需求。此次《条例》明确了将城市更新、土地整备与历史违建处理有机衔接的原则,为政府层面后续出台具体政策指明了方向。
【要点四】城市更新项目监管
关于城市更新项目的政府监管,《条例》一方面继续强调强区放权、简化审批,另一方面也强调全流程的监管。除了目前依据原有政策已经建立的成熟的监管体系之外,《条例》在沿袭原有政策之基础上作了局部调整,主要体现在:
1.强化主体资格限制
《条例》规定了城市更新项目由物业权利人、具备房地产开发资质的企业或者市、区人民政府组织实施,但《条例》并未明晰房地产开发资质是立项审批的准入条件,还是企业在实施主体确认之前取得房地产开发资质即可。
2.加强立项管理
首先,提高了意愿征集的比例。《深圳市拆除重建类城市更新单元计划管理规定》原规:“建筑物为多个权利主体共有的,须经占份额2/3以上的按份共有人或者全体共同共有人同意进行城市更新;建筑物区分所有的,须经专有部分占建筑物总面积2/3以上的权利主体且占总人数2/3以上的权利主体同意进行城市更新。”而本次《条例》规定,拆除范围内用地为单一地块的,应当经全体共同共有人或者产权份额3/4以上的按份共有人同意;建筑物区分所有权的,应当经专有部分面积占比3/4以上的物业权利人且占总人数3/4以上的物业权利人同意,其中旧住宅区所在地块应当经专有部分面积占比95%以上且占总人数95%以上的物业权利人同意。
其次,对规定期限内意愿未达到条件的限制立项。旧住宅区自发布征集意愿公告之日起12个月内未达到前述更新意愿要求的,3年内不得纳入城市更新单元计划。
再者,增加对历史违建的权属核实环节。区城市更新部门负责对更新意愿进行核实,属于《条例》第二十五条第一款第三项规定情形的,区城市更新部门应当在更新意愿核实阶段组织区规划土地监察机构、辖区街道办事处和原农村集体经济组织继受单位对历史违建物业权利人进行核实,经核实的物业权利人方能与市场主体签订搬迁补偿协议。
另外,《条例》还强调了更新意愿征集的前置委托程序。除特定情形由市、区政府辖区街道办事处负责申报或物业权利人自行申报外,计划申报主体需经过物业权利人或所在原农村集体经济组织继受单位委托,未接受委托而擅自在旧住宅区开展现状调研、意愿征集等前期工作的,由区更新部门责令限期改正,逾期不改正的,处一百万元以上五百万元以下罚款,构成犯罪的依法追究刑事责任。
3.建立产权预告登记制度
《条例》规定,在签订搬迁补偿协议后,市场主体可以按约定向不动产登记机构申请办理被搬迁房屋的相关预告登记。预告登记的时限由双方当事人自行约定。约定登记有效期间双方当事人可申请注销预告登记。期限届满或城市更新项目调出城市更新单元计划的,预告登记失效。预告登记有效期间内,未经预告登记权利人书面同意,不动产登记机构不受理被搬迁房屋的不动产转移、抵押或者变更等登记业务。
二、《条例》背景下城市更新市场主体应对之策
《条例》的出台对深圳城市更新市场主体而言,存在利好的一面。但由于《条例》中多为原则性规定,今后深圳市区两级政府或将陆续出台配套政策文件。而这将带来新的不确定因素,建议市场主体提前做好应对的准备,具体如下:
1.做好与行政征收制度衔接的准备工作
本次《条例》最大的亮点是针对“搬迁难”设计了“个别征收 行政诉讼”制度,但相关规定相对而言仍为原则性条款,且针对征收的启动限定了若干前提条件,具体如何操作还需要市区两级政府加以协调,预计后续政府部门将针对《条例》出台相应的细则。但在相关细则尚未出台之前,建议市场主体未雨绸缪,提前做好准备工作,包括但不限于:
(1)以《条例》为契机,加大城市更新政策法律宣贯力度,引导被搬迁人理解政策、敬畏法律。行政征收能够有效地震慑被搬迁人对搬迁补偿的无理要求,但不同主体对《条例》有不同理解,尤其是城市更新政策体系庞杂,很多被搬迁人并不理解城市更新的政策法规,仅凭主观认知对搬迁补偿提出诸多不合理的利益诉求。市场主体可以《条例》出台为契机,大力宣贯《条例》及城市更新相关的政策法规,从而形成有利于己方搬迁谈判的舆论氛围。
(2)加大搬迁补偿谈判力度,适时推出搬迁激励机制,助推搬迁谈判进度,尽快实现95%的签约目标。《条例》将在2021年3月1日正式实施,对目前正处于搬迁谈判阶段的项目而言,市场主体可以《条例》实施的时间节点为关键节点,对目前尚未签订搬迁补偿协议的业主进行分类处理,针对性制定激励方案,或许能够达到事半功倍的效果。
(3)积极与政府磋商,搭建调解平台。《条例》规定了行政征收的前提条件是区政府组织行政调解,但《条例》未就调解的具体流程作出明确规定。《条例》出台后,各区政府或将选择合适的项目进行试点,对于完成了大部分搬迁补偿谈判工作的项目,建议市场主体主动向政府部门申请提前搭建调解平台,以行政调解促进搬迁补偿谈判。
2.完善意愿征集和计划申报流程,加强项目实施管理
如前文分析,《条例》对意愿征集和计划立项进行了诸多的限制性规定,该等规定将增加市场主体开展意愿征集和计划立项工作的难度。从总体趋势观察,政府一方面采取措施加快存量土地开发项目的实施进度,另一方面也加强对新项目的准入审查,提高项目准入门槛。由于《条例》规定市场主体进驻项目开展意愿征集必须取得权利主体委托,并且自发布意愿征集公告之后12个月内未达到更新意愿要求的三年内不得立项,再加上区更新主管部门将在更新意愿核实阶段对历史违建的权属进行核实,这些组合拳将提高市场主体进行意愿征集和申报计划立项的难度,市场主体需依据《条例》的前述新规定优化意愿征集和申报立项的工作流程。
另外,《条例》规定,除特定情形外,更新单元拆除范围内的建筑物应当在区城市更新部门与实施主体签订了项目实施监管协议后方可按规定拆除,并且实施主体须提前十五天向区住建部门办理备案手续,方可进行拆除施工。拆除建筑物之前实施主体未进行备案的,还将就拆除部分建筑面积按2000元/平方米的标准处以罚款,造成损失的还应承担赔偿责任,构成犯罪的将被依法追究刑事责任。虽然原有的城市更新政策针对建筑物拆除也存在类似的规定,但《条例》以立法形式对建筑物未依法拆除提出如此严苛的要求,目的是为了有效制止“以拆促谈”的情形,市场主体对此也应予以注意。
3.依据《条例》相关规定修订搬迁补偿协议范本
《条例》关于回迁面积结差和预告登记制度、历史违建的权属核实、建筑物拆除等规定均对搬迁补偿协议产生了直接或间接的影响,建议市场主体根据《条例》相关规定修订搬迁补偿协议的标准文本,规范搬迁补偿协议的管理,完善搬迁补偿协议相关工作机制。
《条例》作为国内首次城市更新立法尝试与实践,以特区立法的形式对深圳城市更新的规范机制进行了大胆创新,在存量土地开发领域打造了又一“深圳样本”。我们期待着《条例》的出台能够提升深圳的城市品质,激发深圳的城市活力,改善深圳的人居环境,助力深圳建设社会主义现代化强国城市范例和全球标杆性城市,也期待着深圳城市更新能够突破瓶颈,继续向纵深发展。
附:拆除重建类城市更新重要变化对比表
回到顶部

建纬大湾区法律服务平台
地产与工程法律观察